导读:2016年一季度钢铁行业政策环境梳理分为供给侧改革推动钢铁行业去产能进程加速和生态文明建设继续强化钢铁行业环保约束两部分。
一、供给侧改革推动钢铁行业去产能进程加速
作为供给侧改革的重要组成部分,国家正在不断加码重拳治理产能过剩问题,并利用市场化手段进一步化解产能过剩,钢铁行业首当其冲。2016年以来,中央及地方“供给侧改革”相关政策密集出台。
从中央政府层面来看,政府高度重视产能过剩问题,并出台相关文件指导钢铁行业脱困;从政策内容看,去产能推进速度低于预期(淘汰目标时间由3年调整至5年),且强调“守住系统性风险”,钢铁行业系统性风险降低。

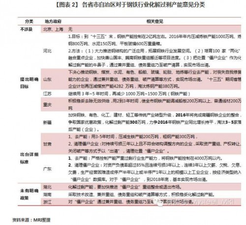
2016年初,随着全国各省、自治区、直辖市“两会”的陆续召开,地方政府化解过剩产能举措随即也纷纷跟进,各地态度一致但意见有差异,从地方政府层面来看,目前各地政府对于钢铁行业去产能的指导意见可以分为四类,一是不涉及相关问题,如北京、上海等;二是目标明确类,如河北、江苏等产量较大的省份,提出了明确的产能压缩规模目标;三是标准明确类,如广东省明确“僵尸企业”标准,甘肃框定了压缩产能的范围;四是其他省份,虽提及了相关问题,但暂未有明确目标或标准。可以预计,更多细化的配套政策和地方举措将逐步出台,“供给侧改革”将推动钢铁行业正式迈入“十三五”时期的亿吨减量时代。

二、生态文明建设继续强化钢铁行业环保约束
加快环境保护和生态文明建设布局是“十三五”规划的一个重要方向,钢铁行业作为传统产业中的高污染、高耗能行业,无疑成为关注的重点。2016年是“十三五”开局之年,钢铁行业环境约束进一步强化。
2016年1月22日,发改委办公厅印发《关于切实做好全国碳排放权交易市场启动重点工作的通知》(以下简称通知),旨在协同推进全国碳排放权交易市场建设,确保2017年启动全国碳排放权交易,实施碳排放权交易制度。钢铁行业作为重点排放单位,被纳入第一阶段推行。
《通知》提出4方面工作任务。第一,提出拟纳入全国碳排放权交易体系的企业名单。参与主体初步考虑为业务涉及石化、化工、建材、钢铁、有色、造纸、电力、航空等重点排放行业,其2013至2015年中任意一年综合能源消费总量达到1万吨标准煤以上(含)的企业法人单位或独立核算企业单位。第二,对拟纳入企业的历史碳排放进行核算、报告与核查。民航局、地方主管部门将针对提出的拟纳入全国碳排放权交易的参与企业,按照相关程序,组织开展历史碳排放报告与核查工作,为发改委2016年出台并实施全国碳排放权交易体系中的配额分配方案提供支撑。第三,培育和遴选第三方核查机构及人员。第四,强化能力建设等工作任务。
碳排放权交易制度是一种利用市场机制应对全球气候变暖、推动低碳经济发展的手段,是国家健全生态法律制度的重要标志之一。其实,碳交易从确定试点至今已经历了五年。2011年我国确定7个碳交易试点,开始进入碳交易元年。随后北京、深圳等试点城市接连鸣锣启动交易,目前7个碳交易试点碳排放交易总量已占当地碳排放总量的40%以上,高耗能产业基本都被涵盖其中,各地实施交易后,碳排放降幅比同类非试点地区明显增加。随着碳排放权交易制度的完善,钢铁工业又将迎来一次严峻的环保挑战。
切换行业
正在加载...



