当前位置: 煤炭网 » 煤炭工程 » 煤炭工程动态 » 正文

山西离柳矿区庞庞塔煤矿和阳泉矿区温家庄矿改扩建工程产能置换方案获批

日期:2019-07-09    来源:国际能源网

国际煤炭网

2019
07/09
08:41
文章二维码

手机扫码看资讯

关键词: 庞庞塔煤矿 温家庄矿 煤炭产能

    7月5日,山西省发改委发布《关于调整离柳矿区庞庞塔煤矿和阳泉矿区温家庄矿改扩建工程项目产能置换方案的公告》。
 
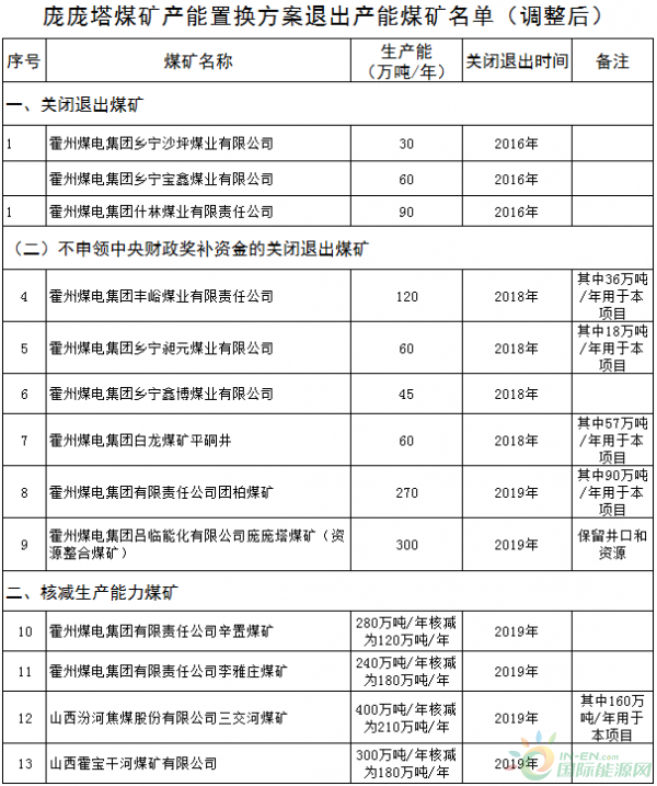
    庞庞塔煤矿建设规模1000万吨/年,通过关闭退出煤矿、核减生产煤矿生产能力等方式进行产能置换,置换产能指标1000万吨/年。其中,霍州煤电集团公司2016年关闭退出的乡宁沙坪煤业有限公司等3处煤矿、产能180万吨/年,已申领中央财政奖补资金,折算产能指标54万吨/年;2018—2019年关闭退出丰裕煤业有限责任公司等6处煤矿,不申领中央财政奖补资金,产能630万吨/年,其中546万吨/年用于本项目,折算产能指标546万吨/年;辛置煤矿等4处生产煤矿核减产能530万吨/年,2019年完成核减工作,其中500万吨/年用于本项目,折算产能指标400万吨/年。
 
    温家庄矿由90万吨改扩建至500万吨/年,新增产能410万吨/年,通过关闭其他煤矿方式进行产能置换,置换产能指标410万吨/年。其中,2020年关闭退出山西阳泉市南庄煤炭集团有限责任公司、产能200万吨/年,拟申领中央财政奖补资金,折算产能指标60万吨/年;2019年关闭退出阳泉煤业集团公司三矿,产能350万吨/年,不申领中央财政奖补资金,折算产能指标350万吨/年。
 
附件1
附件2 
 
    原文如下:

关于调整离柳矿区庞庞塔煤矿和阳泉矿区温家庄矿改扩建工程项目产能置换方案的公告
 
    为保障能源稳定供应,优化煤炭产业结构,严格落实产能置换政策要求,山西焦煤集团和阳煤集团分别调整了离柳矿区庞庞塔煤矿和阳泉矿区温家庄矿改扩建工程项目产能置换方案并按程序上报国家。国家能源局综合司以国能综函煤炭〔2019〕163号文同意调整离柳矿区庞庞塔煤矿和阳泉矿区温家庄矿改扩建工程项目产能置换方案。按照有关要求,现将调整的产能置换方案公告如下:
 
    庞庞塔煤矿建设规模1000万吨/年,通过关闭退出煤矿、核减生产煤矿生产能力等方式进行产能置换,置换产能指标1000万吨/年。其中,霍州煤电集团公司2016年关闭退出的乡宁沙坪煤业有限公司等3处煤矿、产能180万吨/年,已申领中央财政奖补资金,折算产能指标54万吨/年;2018—2019年关闭退出丰裕煤业有限责任公司等6处煤矿,不申领中央财政奖补资金,产能630万吨/年,其中546万吨/年用于本项目,折算产能指标546万吨/年;辛置煤矿等4处生产煤矿核减产能530万吨/年,2019年完成核减工作,其中500万吨/年用于本项目,折算产能指标400万吨/年。
 
  温家庄矿由90万吨改扩建至500万吨/年,新增产能410万吨/年,通过关闭其他煤矿方式进行产能置换,置换产能指标410万吨/年。其中,2020年关闭退出山西阳泉市南庄煤炭集团有限责任公司、产能200万吨/年,拟申领中央财政奖补资金,折算产能指标60万吨/年;2019年关闭退出阳泉煤业集团公司三矿,产能350万吨/年,不申领中央财政奖补资金,折算产能指标350万吨/年。
 
  山西省发展和改革委员会
 
  2019年7月5日 
返回 国际煤炭网 首页

能源资讯一手掌握,关注 "国际能源网" 微信公众号

看资讯 / 读政策 / 找项目 / 推品牌 / 卖产品 / 招投标 / 招代理 / 发文章

扫码关注

0条 [查看全部]   相关评论

国际能源网站群

国际能源网 国际新能源网 国际太阳能光伏网 国际电力网 国际风电网 国际储能网 国际氢能网 国际充换电网 国际节能环保网 国际煤炭网 国际石油网 国际燃气网