关于向社会公开征求《尾矿库安全监督管理规定(修订草案征求意见稿)》意见的函
为进一步完善尾矿库安全监管,防范遏制尾矿库重特大事故发生,国家矿山安全监察局组织对《尾矿库安全监督管理规定》(原国家安全生产监督管理总局令第38号)进行了修订,形成了《尾矿库安全监督管理规定(修订草案征求意见稿)》(附件1)和修订说明(附件2)。现向社会公开征求意见,反馈截止时间为2022年10月31日,反馈意见请填写《征求意见表》(附件3)并发送至电子邮箱fmsyichu@163.com。
附件:1.尾矿库安全监督管理规定(修订草案征求意见稿)





















2.关于《尾矿库安全监督管理规定(修订草案征求意见稿)》的说明





3.征求意见表

国家矿山安全监察局综合司
2022年9月28日
切换行业





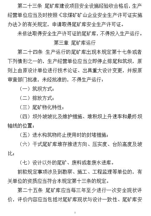
正在加载...



