根据国家发改委办公厅《关于组织开展2016年煤矿安全改造和重大灾害治理示范工程建设项目前期工作的通知》(发改办能源[2016]368号)要求,我委立即组织相关市州和中央在湘、省属煤炭企业申报了一批煤矿安全改造备选项目,于3月11日,会同湖南煤监局、湖南省煤管局对备选项目进行联合初审,并委托有关专家进行审核把关,通过3月14日的委主任办公会讨论,筛选出一批煤矿安全改造备选项目。有关情况如下:
一、支持范围。2016年煤矿安全改造主要支持灾害严重、安全欠账多且自身投入困难的重点煤矿。
二、申报条件。在符合国家申报条件的基础上,结合湖南实际情况,申报项目需满足以下条件:1、矿井核定生产能力9万吨/年及以上,不含9万吨/年的突出矿井;2、三年内已申报相同安全改造内容的煤矿不予支持;3、坚持优先考虑国有煤矿、核定生产能力大的煤矿和重点区域的煤矿;4、对满足申报条件的项目,做到应报尽报。
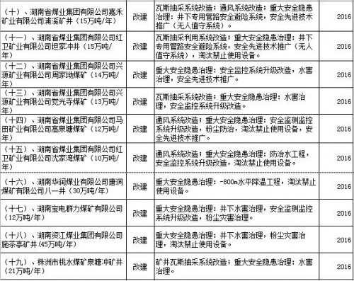
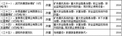
三、申报情况。湖南省2016年拟申报煤矿安全改造项目35个,详见附表。具体投资计划以国家下达投资计划为准。
根据有关要求,现将2016年煤矿安全改造备选项目予以公示。公示期限为5个工作日(2016年3月15日-21日),欢迎社会各界对项目建设提出意见和建议。受理单位:湖南省能源局煤炭处,电话:0731-89665104,邮箱:hnnyjmtc@163.com。




切换行业






正在加载...



