当前位置: 煤炭网 » 煤炭工程 » 煤炭重点工程 » 正文

近期煤炭开采、洗选拟在建项目汇总

日期:2016-07-27    来源:拟在建采购招标项目平台

国际煤炭网

2016
07/27
09:16
文章二维码

手机扫码看资讯

关键词: 煤炭开采项目 煤炭洗选项目 洁净煤项目 煤矿扩建项目

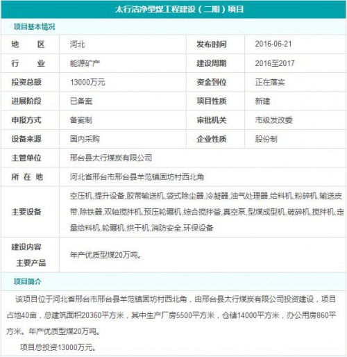
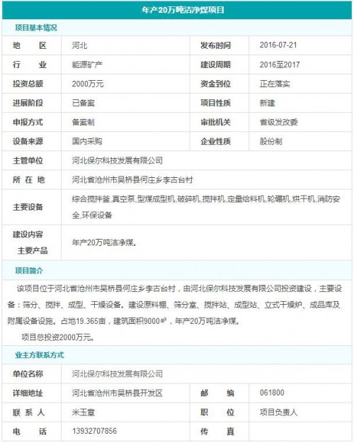
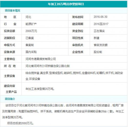
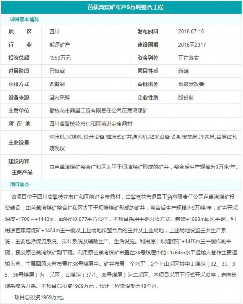
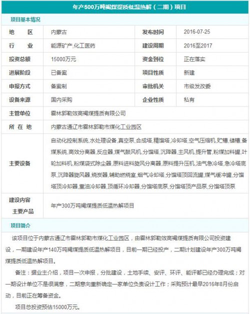
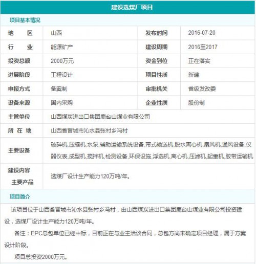
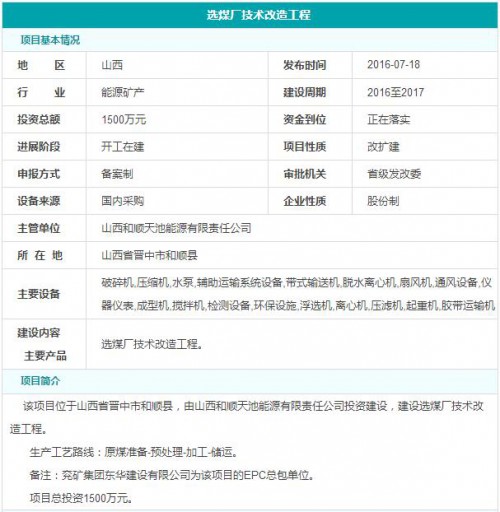
近期煤炭开采、洗选拟在建项目汇总,涉及洁净煤项目煤矿扩建项目、褐煤提质低温热解项目等15项。

[pagebreak]


 

返回 国际煤炭网 首页

能源资讯一手掌握,关注 "国际能源网" 微信公众号

看资讯 / 读政策 / 找项目 / 推品牌 / 卖产品 / 招投标 / 招代理 / 发文章

扫码关注

0条 [查看全部]   相关评论

国际能源网站群

国际能源网 国际新能源网 国际太阳能光伏网 国际电力网 国际风电网 国际储能网 国际氢能网 国际充换电网 国际节能环保网 国际煤炭网 国际石油网 国际燃气网