招标编号:招标公告201608100号
招标代理:中国电能成套设备有限公司
业主单位:中电投蒙东能源集团有限责任公司
报名截止:2016-08-25
国家电投蒙东能源集团有限责任公司
二○一六年第二十五批集中招标(煤矿)
招标二次公告
招标公告201608100号
项目名称:国家电投蒙东能源集团有限责任公司二○一六年第二十五批集中招标
招标内容:见本公告第二条。
中国电能成套设备有限公司受招标人委托,对下列标段进行国内公开招标,请符合资格要求的潜在投标人参加投标。
一、项目基本情况
招标人:国家电投蒙东能源集团有限责任公司
业 主:内蒙古霍林河露天煤业股份有限公司
扎鲁特旗扎哈淖尔煤业有限公司
内蒙古锡林郭勒白音华煤电有限责任公司露天矿
内蒙古白音华蒙东露天煤业有限公司
招标代理机构:中国电能成套设备有限公司
项目地点:内蒙古自治区霍林郭勒市
内蒙古扎鲁特旗扎哈淖尔开发区
内蒙古锡林郭勒盟西乌旗白音华镇
资金来源:自筹资金
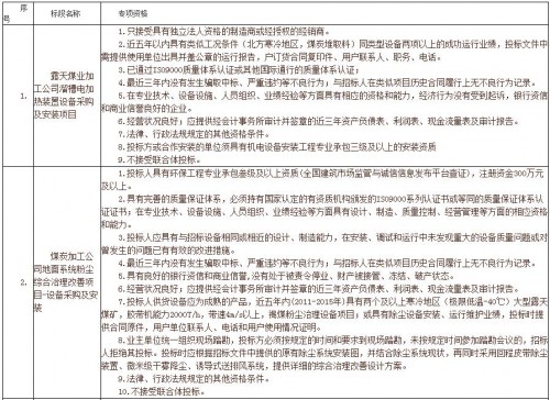
二、本次招标标段情况



注:以上为参考数量和参数,具体参数、数量以招标文件为准。
三、投标人资格要求







四、招标文件的发售及购买
(一)招标文件发售时间
2016年8月17日至 2016年8月25日(法定节假日除外),上午9:00~11:30,下午13:30~17:00。
(二)招标文件价格
购买招标文件需支付招标文件工本费,招标文件价格详见《招标标段情况一览表》。招标文件自愿购买,一经售出,费用概不退还。
(三)招标文件发售方式
在中国电力设备信息网(www.cpeinet.com.cn)在线发售,不接受来人现场购买。
1.购买招标文件
在中国电力设备信息网(www.cpeinet.com.cn)进行以下操作:1.网员登录→2.搜索公告→3.查看公告详细内容→4.选择参与标段,在线填写《购买招标文件申请表》→5.支付招标文件费用。详见网站操作说明购买招标文件。
2.支付方式:银联在线支付。
3.获取招标文件
购买招标文件款项在线支付成功后,登录网员专区,在 “文件购买订单”处,选择“已购文件”找到需要下载的招标项目点击“文件下载”。详见网站操作说明下载招标文件。
首次购买或未办理数字证书的潜在投标人,请登录网员专区,在“消息中心”发送消息“已成功购买招标文件,请发招标文件”,网站将发招标文件电子版至《购买招标文件申请表》填写的联系人邮箱。
五、截标/开标时间、地点
截标/开标时间:另行通知
截标/开标地点:另行通知
六、招标文件答疑联系方式
有关本项目招标文件的澄清问题,请在中国电力设备信息网“网员专区→文件购买订单→已购文件→澄清提问”页面进行提交。
联系人:赵萌、贾云峰
电 话:010-56995335、56995357
传 真:010-56995360
邮箱: zcbmdny@163.com
七、其它事项
本次招标会议期间,所有投标人及其代理人不得在招标人开标所在地点住宿,请投标人另外选择住宿地点。如违反上述规定,招标人有权取消其参与投标的资格。
未在指定网站购买招标文件的投标人,招标人有权拒绝其投标。
切换行业



正在加载...



