今日(1月5日)国家发改委正式发布《运用价格手段促进钢铁行业供给侧结构性改革》的细则。

各省、自治区、直辖市发展改革委、物价局、工业和信息化主管部门,国家电网公司、南方电网公司、内蒙古电力公司,中国钢铁工业协会:
为落实《国务院关于钢铁行业化解过剩产能实现脱困发展的意见》(国发〔2016〕6号)有关要求,促进钢铁行业技术进步,提高能源资源利用效率,改善环境,决定运用价格手段促进钢铁行业供给侧结构性改革,化解过剩产能。现就有关事项通知如下:
一、实行更加严格的差别电价政策
(一)对列入《产业结构调整指导目录(2011年本)(修正)》钢铁行业限制类、淘汰类装置所属企业生产用电继续执行差别电价,在现行目录销售电价或市场交易电价基础上实行加价,其中:淘汰类加价标准由每千瓦时0.3元提高至0.5元,限制类加价标准为每千瓦时0.1元。
(二)未按期完成化解过剩产能实施方案中化解任务的钢铁企业,其生产用电加价标准执行淘汰类电价加价标准,即每千瓦时加价0.5元。
(三)各地可结合实际情况在上述规定基础上进一步加大差别电价实施力度,提高加价标准。
(四)若今后国家调整《产业结构调整指导目录(2011年本)(修正)》,差别电价执行范围随之同步调整更新。
二、推行阶梯电价政策
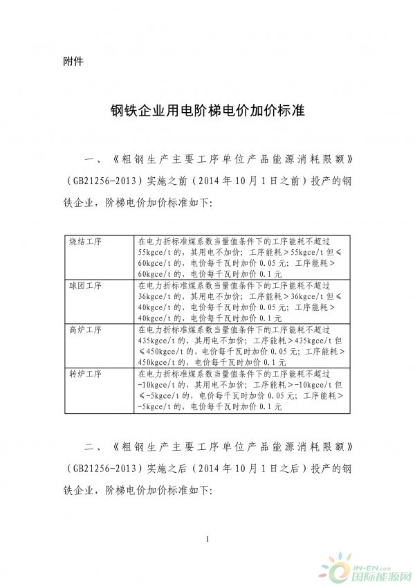
(一)结合《粗钢生产主要工序单位产品能源消耗限额》(GB21256-2013),对除执行差别电价以外的钢铁企业(以下简称“其他类钢铁企业”)生产用电实行基于粗钢生产主要工序单位产品能耗水平的阶梯电价政策。对钢铁企业生产用电按工序能耗分别设定三档电价,其中:第一档不加价,第二档每千瓦时加价0.05元,第三档每千瓦时加价0.1元(具体见附件)。
(二)各地可结合实际情况在上述规定基础上进一步加大阶梯电价实施力度,提高加价标准。
三、加强分工协作
(一)省级工业和信息化主管部门要会同有关部门严格按照国家产业政策等规定,对省内上一年度钢铁企业生产用电情况开展统计、核查,逐个甄别应执行差别电价政策和执行阶梯电价政策的钢铁企业名单以及确定“其他类钢铁企业”的工序单位产品能耗,商省级节能主管部门同意后,于每年7月1日前向社会公布,并函告省级价格主管部门、节能主管部门,同时将有关情况报国家发展改革委、工业和信息化部备案。省级价格主管部门于每年6月1日前及时明确差别电价、阶梯电价加价标准。
(二)省级电网企业根据省级工业和信息化主管部门公布的执行差别电价政策和执行阶梯电价政策的钢铁企业名单、省级价格主管部门公布的加价标准,按照钢铁企业生产用电量(含市场化交易电量)收取加价电费,并及时将收费情况报省级发展改革部门、工业和信息化主管部门、价格主管部门、国家能源局各派出监管机构备案。
四、严格管理和规范使用加价电费资金
因实施差别电价、阶梯电价政策而增加的加价电费,10%留电网企业用于弥补执行差别电价、阶梯电价增加的成本;90%归地方政府使用,主要用于奖励钢铁行业先进企业、支持钢铁企业节能技术改造、淘汰落后和转型升级。具体办法由省级人民政府有关部门制定。
五、加强监督检查
(一)各地要严格执行国家电价政策,不得自行降低钢铁企业的用电价格。
(二)省级工业和信息化主管部门要将辖区内应执行差别电价政策和执行阶梯电价政策的钢铁企业名单以及“其他类钢铁企业”的工序单位产品能耗在官方网站上向社会公布,并动态更新,接受社会监督。省级价格主管部门应会同有关部门加强对钢铁行业差别电价、阶梯电价政策落实情况的监督检查,督促电网企业及时足额上缴加价电费资金。
(三)国家发展改革委、工业和信息化部、国家能源局在各自职责范围内组织力量不定期对钢铁企业执行差别电价、阶梯电价政策情况进行核查和抽查,必要时组织开展交叉检查。
本通知自2017年1月1日起执行。原对钢铁企业执行的惩罚性电价政策相应停止执行。
附件:钢铁企业用电阶梯电价加价标准
国家发展改革委
工业和信息化部
2016年12月30日


切换行业


正在加载...



