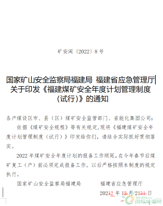
矿安闽〔2022〕8号
各产煤设区市、县(区)煤矿安全监管部门、省能化集团公司:
依据《煤矿安全规程》等有关规定,现将《福建煤矿安全年度计划管理制度(试行)》印发给你们,请结合实际抓好贯彻落实。
2022年煤矿安全年度计划的报备工作顺延,在今年春节后煤矿复工(产)前必须完成报备工作。以后严格按照本制度的规定执行。
国家矿山安全监察局福建局 福建省应急管理厅
2022年1月21日
附件:
福建省煤矿安全年度计划管理制度(修订稿)

















日期:2022-01-21 来源:福建煤矿安全监察局
能源资讯一手掌握,关注 "国际能源网" 微信公众号
看资讯 / 读政策 / 找项目 / 推品牌 / 卖产品 / 招投标 / 招代理 / 发文章
扫码关注
国际煤炭网声明:本文仅代表作者本人观点,与国际煤炭网无关,文章内容仅供参考。凡注明“来源:国际煤炭网”的所有作品,版权均属于国际煤炭网,转载时请署名来源。
本网转载自合作媒体或其它网站的信息,登载此文出于传递更多信息之目的,并不意味着赞同其观点或证实其描述。如因作品内容、版权和其它问题请及时与本网联系。