国家矿山安全监察局河北局关于废止有关行政规范性文件的通知
矿安冀〔2022〕58号
开滦(集团)有限责任公司,冀中能源集团有限责任公司,全省煤矿企业:
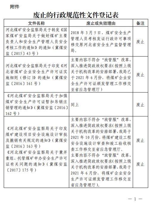
根据《河北省人民政府办公厅关于做好规章和行政规范性文件清理工作的通知》(冀政办字〔2022〕57号)和《河北省人民政府办公厅关于印发河北省规章规范性文件清理办法的通知》(冀政办字〔2022〕90号)及《河北煤矿安全监察局关于印发行政规范性文件管理办法的通知》(冀煤安监〔2020〕33号)的要求,经研究决定,对原河北煤矿安全监察局印发的有关行政规范性文件进行清理,以下文件(见附件)自本通知下发之日起废止。
附件:
废止的行政规范性文件登记表


国家矿山安全监察局河北局
2022年8月10日
切换行业


正在加载...



