第一章招标公告
神延煤炭西湾露天煤矿选煤厂矿用称重装置购置公开招标项目招标公告
1.招标条件
本招标项目名称为:神延煤炭西湾露天煤矿选煤厂矿用称重装置购置公开招标,项目招标编号为:CEZB230300035,招标人为国家能源集团陕西神延煤炭有限责任公司,项目单位为:西湾露天煤矿,资金来源为自筹。招标代理机构为国家能源集团国际工程咨询有限公司。本项目已具备招标条件,现对该项目进行国内资格后审公开招标。
2.项目概况与招标范围
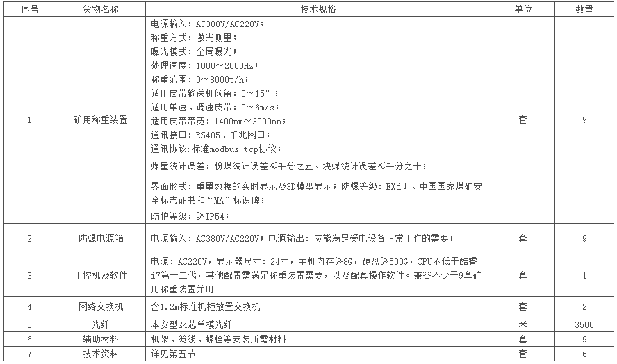
2.1项目概况、招标范围及标段(包)划分: 2.1.1招标范围:

2.1.2标段划分:本项目共划分一个标段;
2.1.3交货期:合同签订后60天(含安装、调试);
2.1.4交货地点:西湾露天煤矿。
2.2其他:/
3.投标人资格要求
3.1资质条件和业绩要求:
【1】资质要求:(1)投标人须为依法注册的独立法人或其他组织,须提供有效的证明文件。
(2)投标人须提供所投产品生产厂家有效的质量管理体系认证证书。
(3)投标人须提供所投产品具有有效的矿用产品安全标志证书和Ⅰ类防爆合格证书,矿用产品安全标志证书须在以下网站查询为有效状态,查询网址:(http://www.aqbz.org/Home/Index.aspx),并提供查询结果截图。
【2】财务要求:/
【3】业绩要求:2019年1月至投标截止日内(以合同签订时间为准),投标人所投产品须至少具有已完成的矿用称重装置(激光测量方式)供货合同业绩2份,且单份合同金额不少于100万元。投标人须提供能证明本次招标业绩要求的合同和对应的用户证明扫描件:合同扫描件须至少包含合同买卖双方盖章页、合同签期、物资名称型号及关键技术参数等信息;用户证明须由最终用户盖章,可以是验收证明、使用证明、回访记录或其他能证明合同标的物已履约完成的材料。
【4】信誉要求:/
【5】其他要求:/
注:母子公司资质业绩不得互相借用。
3.2本项目不接受联合体投标。
3.3本项目接受代理商投标。一个制造商对同一品牌同一型号的设备,仅能委托一个代理商参加同一标包投标;同一品牌制造商和代理商不得同时参与同一标包投标,否则相关投标均无效。
4.招标文件的获取
4.1凡有意参加投标者,购标前必须在“国家能源招标网”(http://www.chnenergybidding.com.cn)完成国家能源集团供应商注册,已注册的投标人请勿重复注册。注册方法详见:国家能源招标网首页→帮助中心→“投标人注册、标书购买、支付方式等操作说明”。
4.2购标途径:已完成注册的投标人请登陆“国家能源招标网投标人业务系统”,在线完成招标文件的购买。
4.3招标文件开始购买时间2023-01-05 17:00:00,招标文件购买截止时间2023-01-11 16:30:00。
4.4招标文件每套售价每标段(包)人民币第1标段(包)500.0元,售后不退。技术资料押金第1标段(包)0.0元,在退还技术资料时退还(不计利息)。
4.5未按本公告要求获取招标文件的潜在投标人不得参加投标。
4.6其他:/
5.招标文件的阅览及投标文件的编制
本项目采用全电子的方式进行招标,投标人必须从“国家能源招标网投标人业务系统”“组件下载”中下载《国家能源招标网投标文件制作工具》及相关操作手册进行操作,具体操作流程如下:
1)投标人自行登录到“国家能源招标网投标人业务系统”:http://www.chnenergybidding.com.cn/bidhy。
2)点击右上方“帮助中心”按钮,下载《招投标系统用户手册-电子标(投标人手册)》。
3)点击右上方“组件下载”按钮,在弹出的页面中下载“国家能源招标网驱动安装包”及“国家能源招标网投标文件制作工具”并安装。
注:本项目招标文件为专用格式,投标人须完成上述操作才可以浏览招标文件。
4)投标人必须办理CA数字证书方可完成投标文件的编制及本项目的投标,CA数字证书办理流程详见:国家能源招标网首页→帮助中心→“国家能源招标网电子招投标项目数字证书办理流程及须知”。
注:投标人需尽快办理CA数字证书,未办理CA数字证书或CA数字证书认证过期的,将导致后续投标事项无法办理。
5)投标人须按照招标文件要求在“国家能源招标网投标文件制作工具”中进行投标文件的编制。具体操作详见《招投标系统用户手册-电子标(投标人手册)》,其中以下章节为重点章节,请投标人务必详细阅读。
1.1--1.7章节(系统前期准备)
1.9章节 (CA锁绑定)
2.5章节 (文件领取)
2.9章节 (开标大厅)
3.1章节 (安装投标文件制作工具)
3.2章节 (电子投标文件制作)
6.投标文件的递交及开标
6.1投标文件递交的截止时间(投标截止时间,下同)及开标时间为2023-01-31 10:00:00(北京时间),投标人应在投标截止时间前通过“国家能源招标网投标人业务系统”递交电子投标文件。
6.2逾期送达的投标文件,“国家能源招标网投标人业务系统”将予以拒收。
6.3开标地点:通过“国家能源招标网投标人业务系统”公开开标,不举行现场开标仪式。
7.其他
/
8.发布公告的媒介
本招标公告同时在国家能源招标网(http://www.chnenergybidding.com.cn)和中国招标投标公共服务平台(http://www.cebpubservice.com)上发布。
9.联系方式
招 标 人:国家能源集团陕西神延煤炭有限责任公司
地 址:陕西省榆林市高新区兴业路国家能源集团陕西神延煤炭有限责任公司
邮 编:719100
联 系 人:李潇
电 话:0912-3543303
电子邮箱:20002961@chnenergy.com.cn
招标代理机构:国家能源集团国际工程咨询有限公司
地 址:内蒙古自治区鄂尔多斯市东胜区天骄北路神华佳苑综合楼
邮 编:017000
联 系 人:李鹏、张龙胜
电 话:0477-8295536
电子邮箱:20014508@chnenergy.com.cn
切换行业




正在加载...



