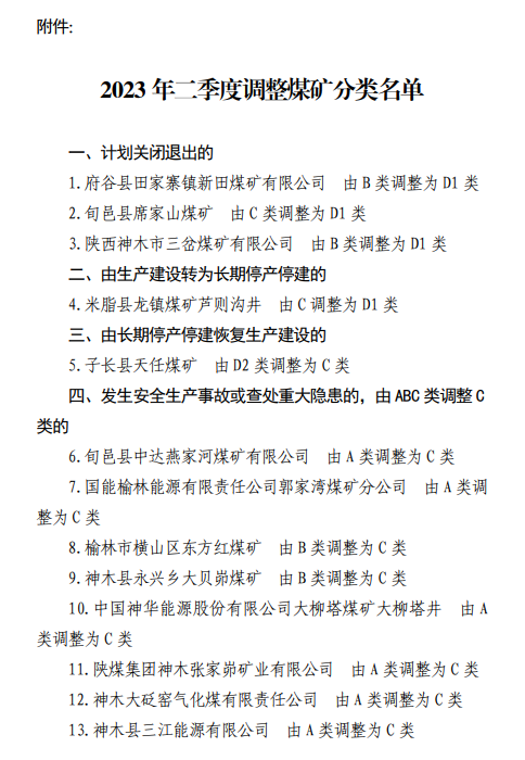
国家矿山安全监察局陕西局关于2023年二季度调整煤矿分类的通知





日期:2023-04-07 来源:国家矿山安全监察局陕西局
国家矿山安全监察局陕西局关于2023年二季度调整煤矿分类的通知





能源资讯一手掌握,关注 "国际能源网" 微信公众号
看资讯 / 读政策 / 找项目 / 推品牌 / 卖产品 / 招投标 / 招代理 / 发文章
扫码关注
国际煤炭网声明:本文仅代表作者本人观点,与国际煤炭网无关,文章内容仅供参考。凡注明“来源:国际煤炭网”的所有作品,版权均属于国际煤炭网,转载时请署名来源。
本网转载自合作媒体或其它网站的信息,登载此文出于传递更多信息之目的,并不意味着赞同其观点或证实其描述。如因作品内容、版权和其它问题请及时与本网联系。