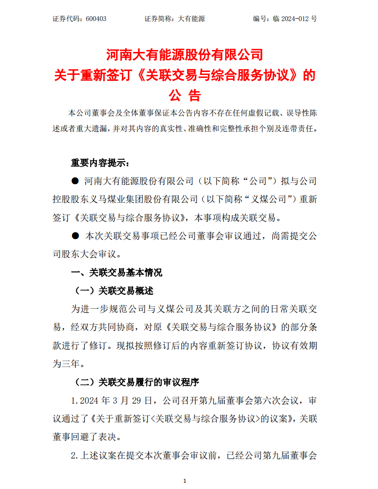
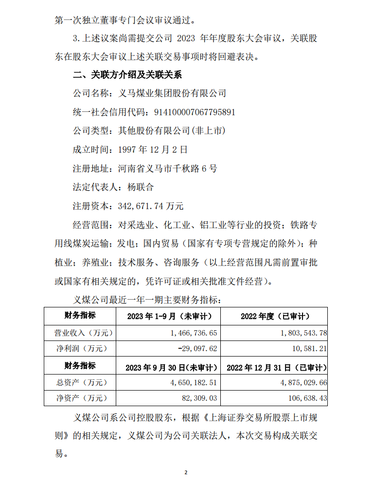
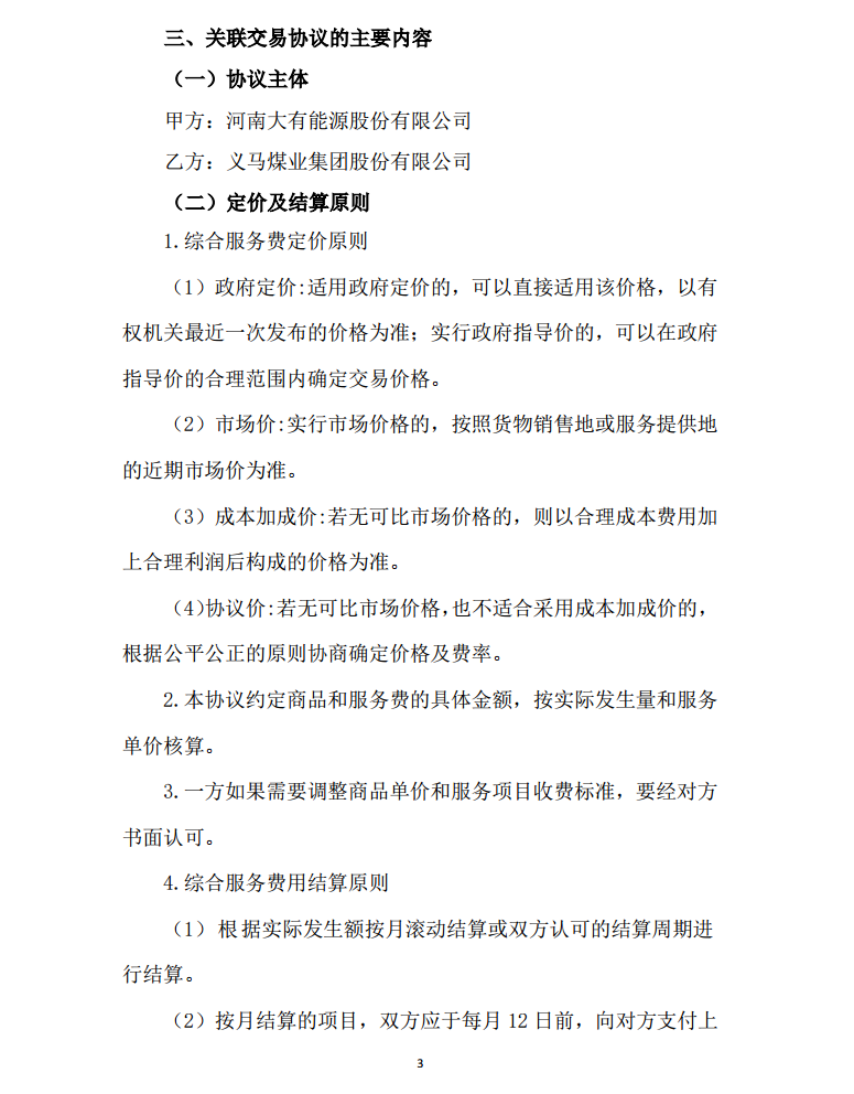
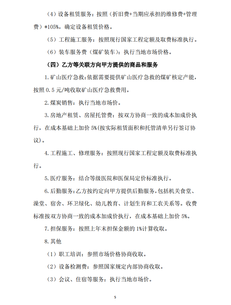
国际能源网获悉,近日,河南大有能源发布关于重新签订《关联交易与综合服务协议》的公告。
根据公告显示,河南大有能源股份有限公司拟与公司控股股东义马煤业集团股份有限公司重新签订《关联交易与综合服务协议》,本事项构成关联交易。本次关联交易事项已经公司董事会审议通过,尚需提交公司股东大会审议。
原公告如下:







日期:2024-04-01 来源:国际能源网
国际能源网获悉,近日,河南大有能源发布关于重新签订《关联交易与综合服务协议》的公告。
根据公告显示,河南大有能源股份有限公司拟与公司控股股东义马煤业集团股份有限公司重新签订《关联交易与综合服务协议》,本事项构成关联交易。本次关联交易事项已经公司董事会审议通过,尚需提交公司股东大会审议。
原公告如下:







能源资讯一手掌握,关注 "国际能源网" 微信公众号
看资讯 / 读政策 / 找项目 / 推品牌 / 卖产品 / 招投标 / 招代理 / 发文章
扫码关注
国际煤炭网声明:本文仅代表作者本人观点,与国际煤炭网无关,文章内容仅供参考。凡注明“来源:国际煤炭网”的所有作品,版权均属于国际煤炭网,转载时请署名来源。
本网转载自合作媒体或其它网站的信息,登载此文出于传递更多信息之目的,并不意味着赞同其观点或证实其描述。如因作品内容、版权和其它问题请及时与本网联系。