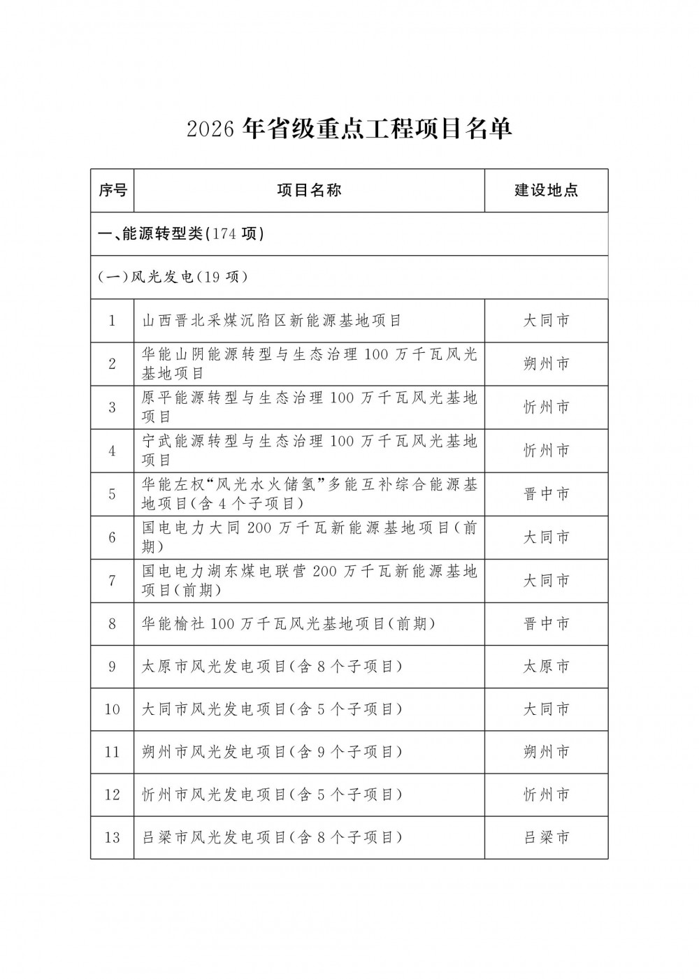
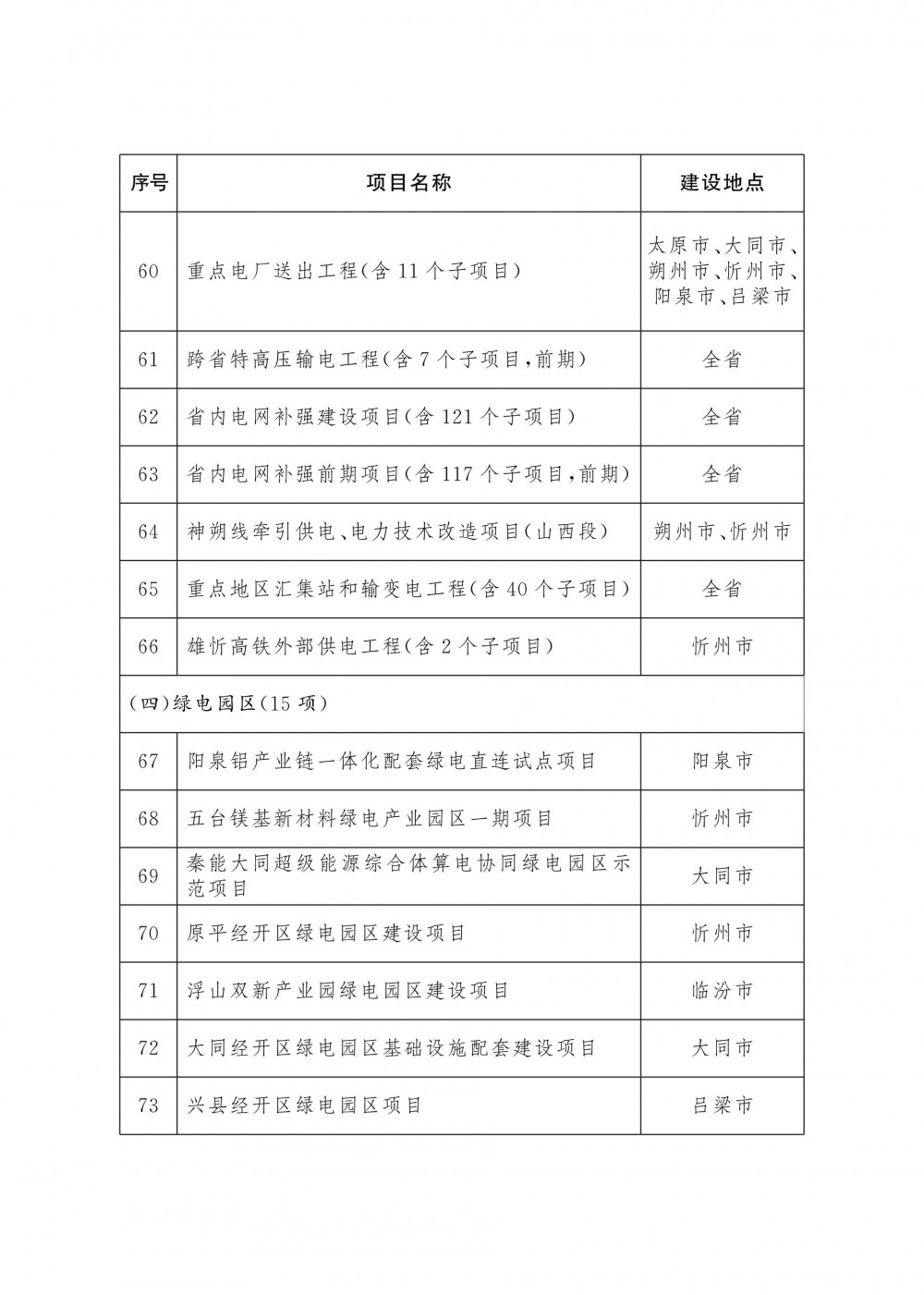
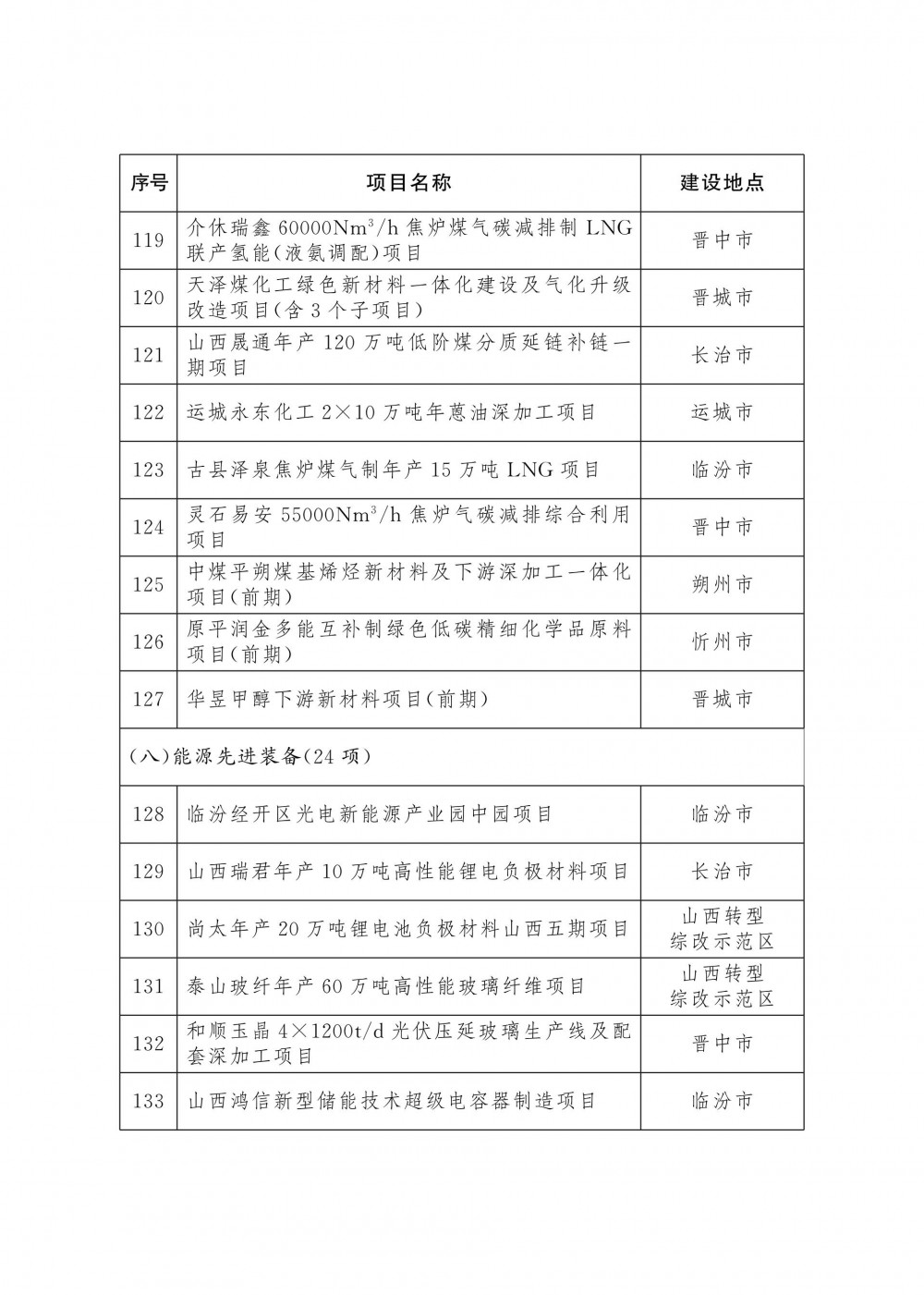
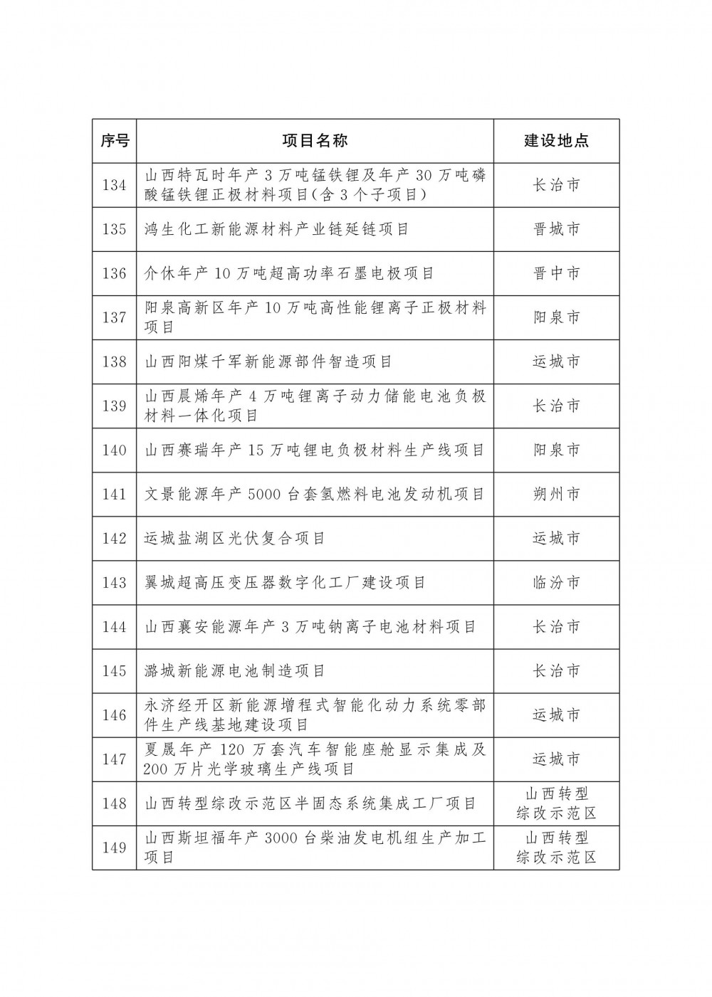
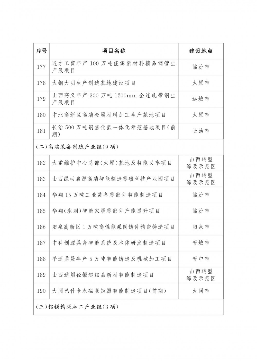
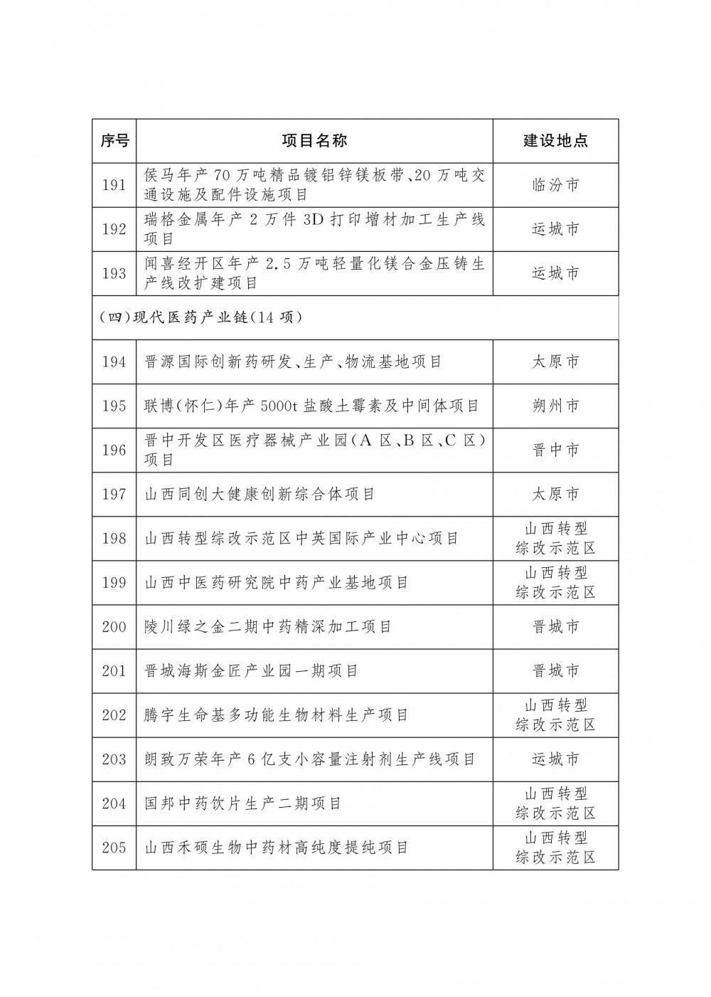
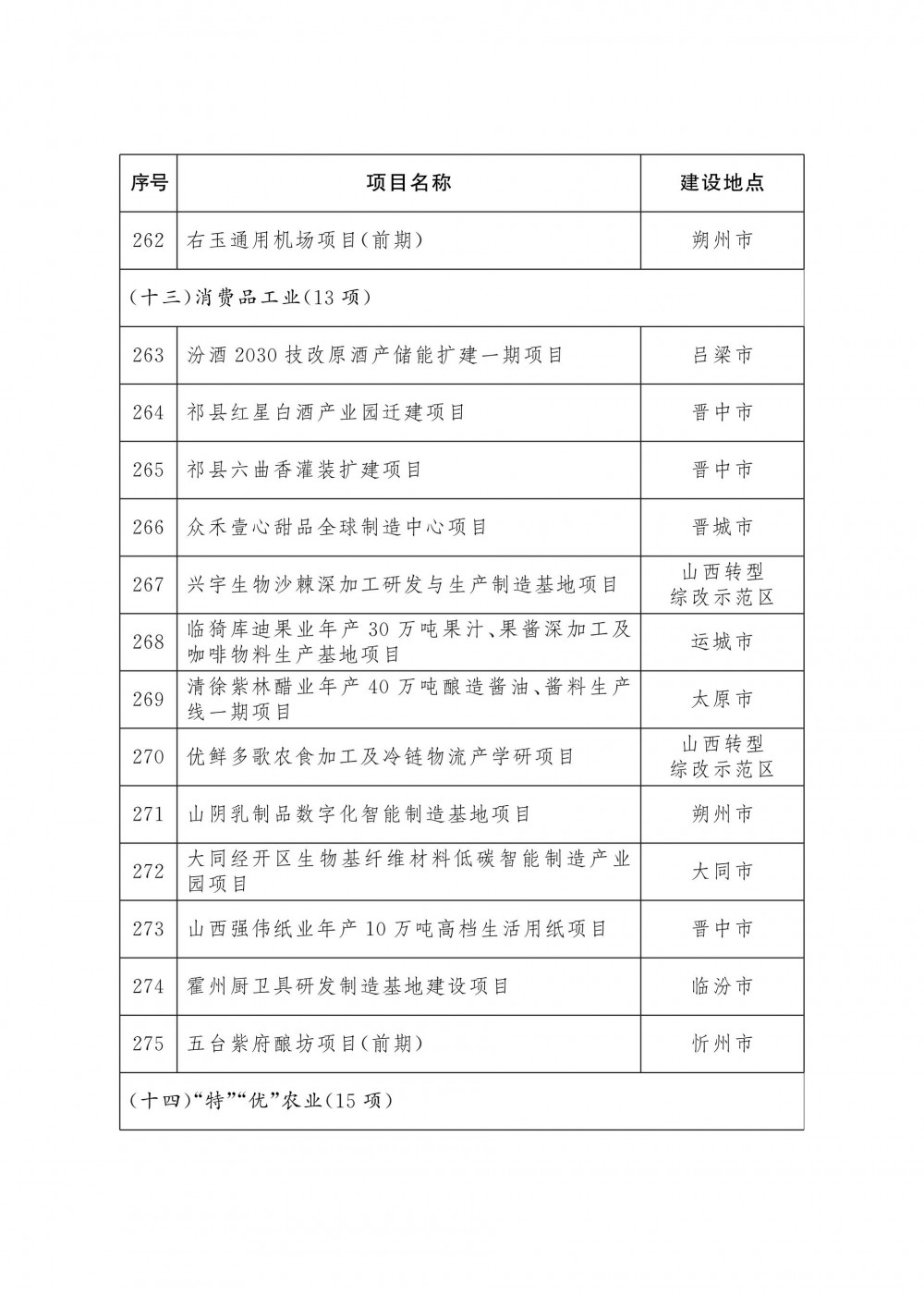
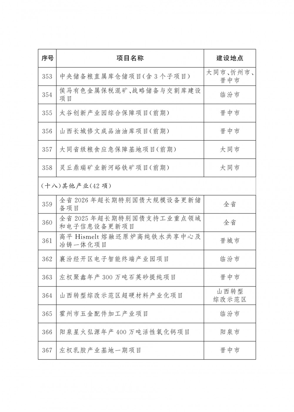
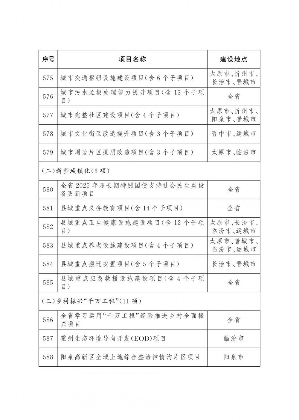
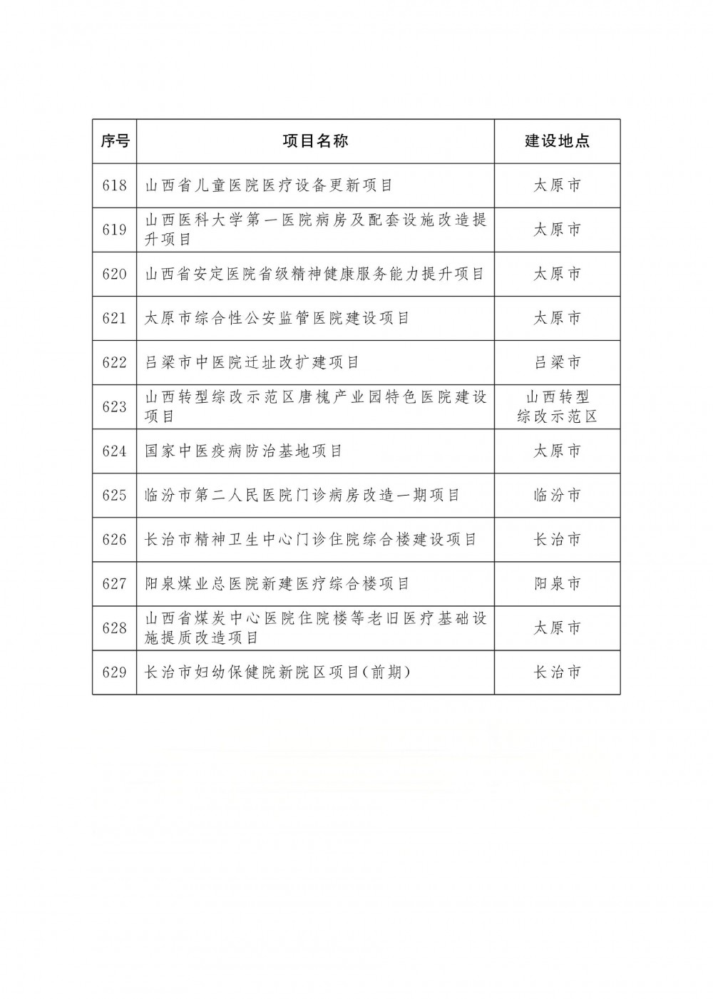
1月4日,山西省人民政府办公厅关于印发2026年省级重点工程项目名单的通知。2026年省级重点工程项目名单包括五大类629个项目,其中,能源转型类174项,产业升级类226项,科教人才类41项,基础设施类130项,社会民生类58项。
其中174个能源转型项目中涉及煤炭的内容是:全省煤矿智能化改造项目等煤炭产供储销22项;临汾大吉煤层气田二期产能建设项目等非常规天然气增储上产12项;兰花煤化工节能环保升级改造项目等现代煤化工12项;大同千万吨级煤矸石综合利用一期项目等节能环保13项。
全文如下:
山西省人民政府办公厅
关于印发2026年省级重点工程
项目名单的通知
晋政办发〔2025〕39号
各市、县人民政府,省人民政府各委、办、厅、局:
2026年省级重点工程项目名单已经省政府研究确定,现印发给你们,请按照山西省重点工程项目总指挥部工作要求,强化服务保障,协调落实建设条件,做实项目调度推进,确保项目顺利实施。项目建设中确需占用耕地的,要严格落实占补平衡和进出平衡。省级重点工程项目实行动态管理,可根据工作需要和项目实施情况,按程序进行调整补充。
山西省人民政府办公厅
2025年12月31日
(此件公开发布)











































切换行业





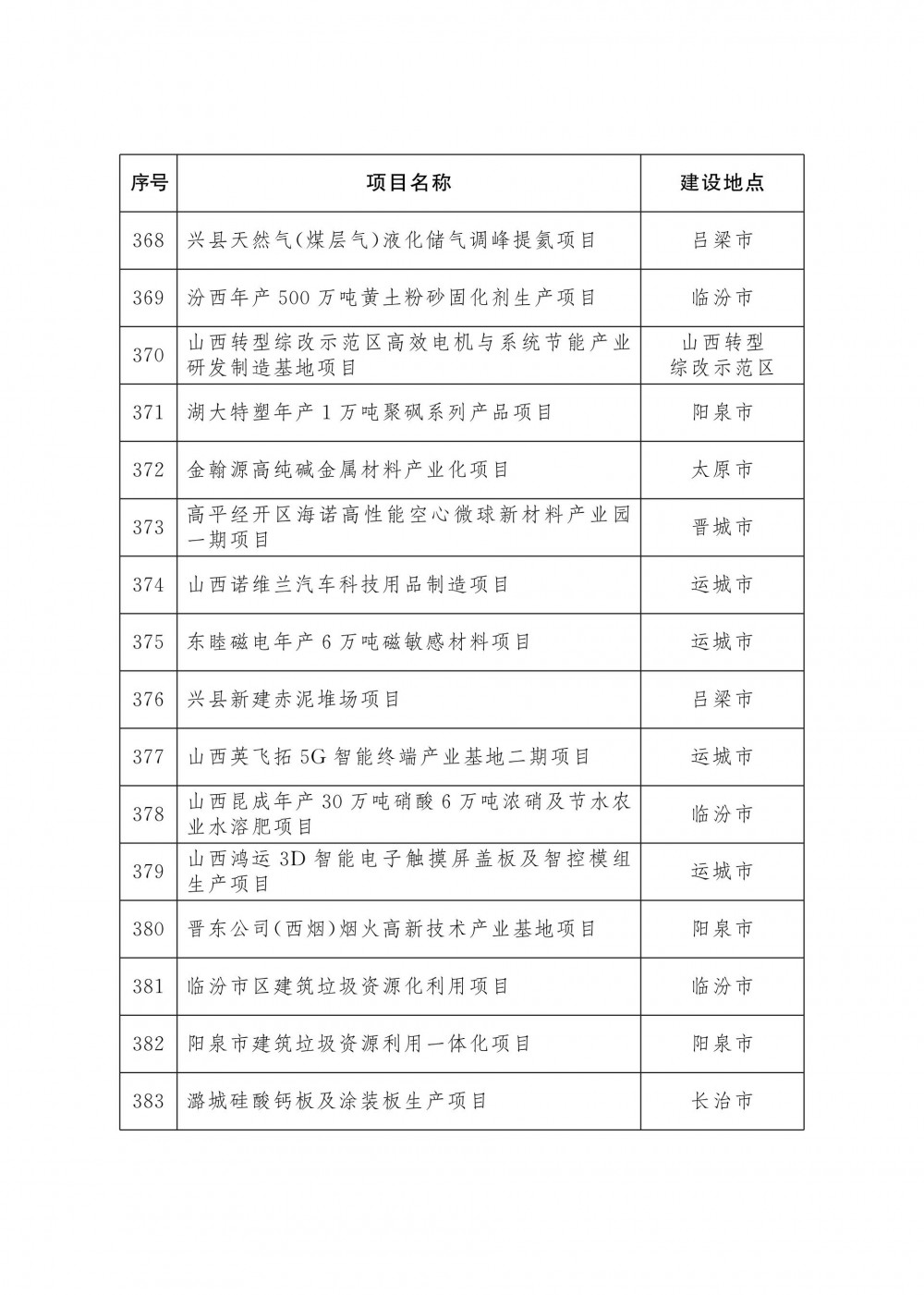
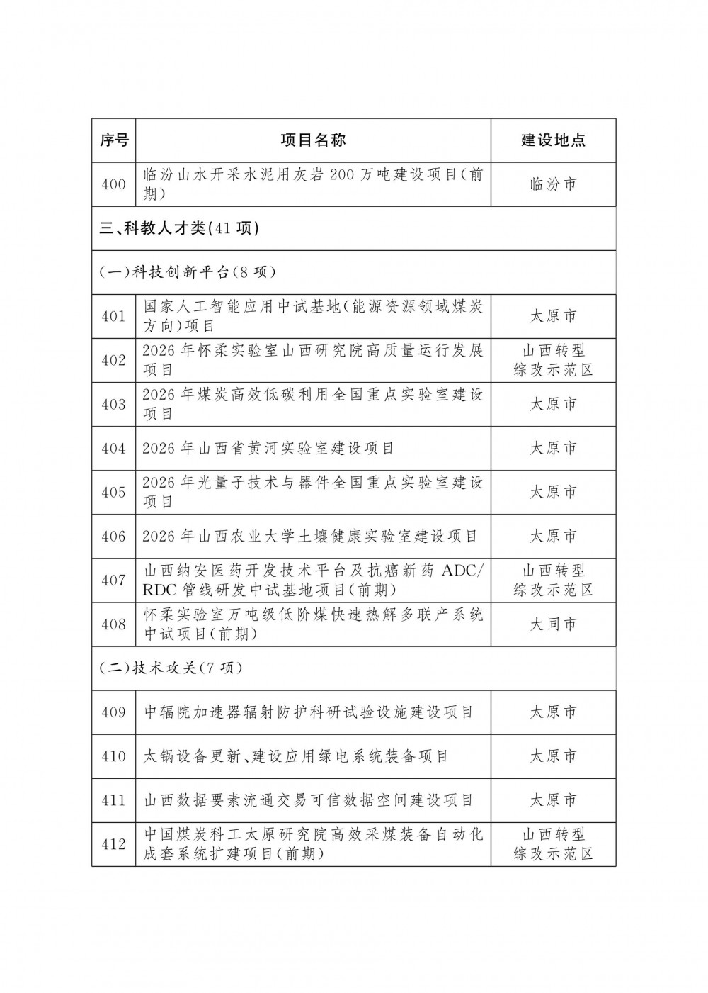
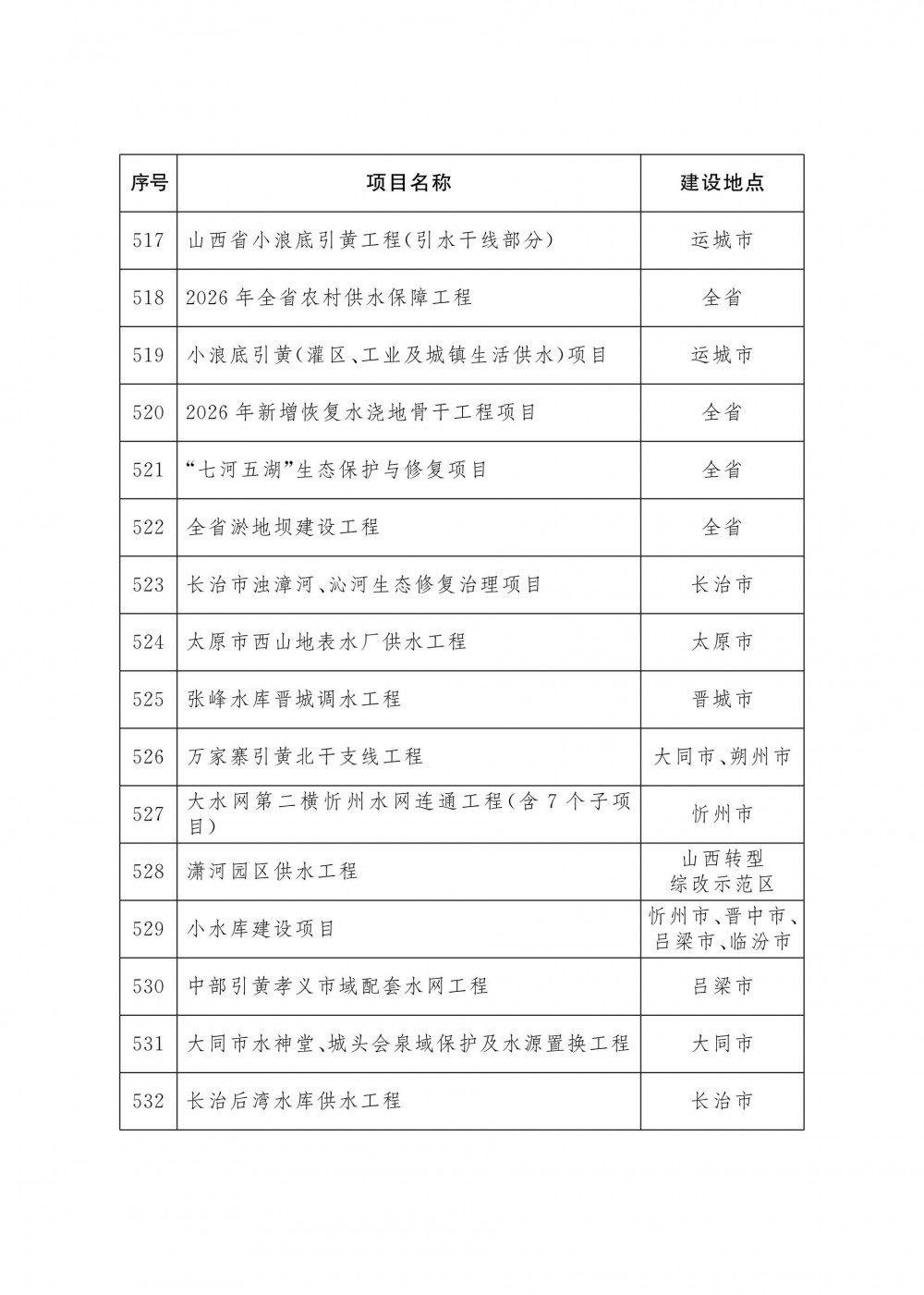
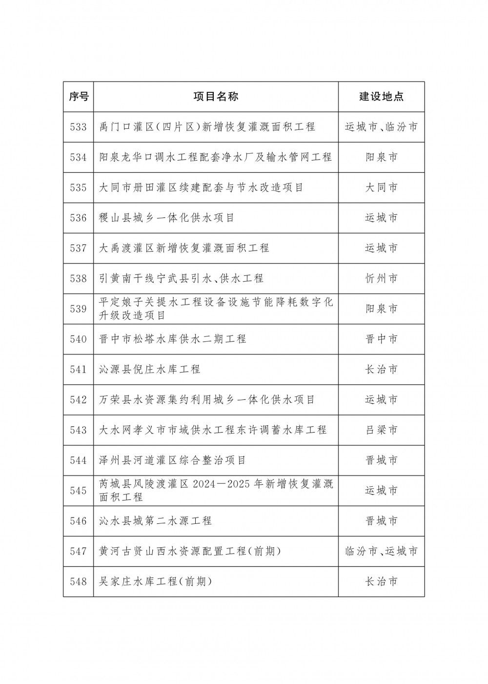
正在加载...



