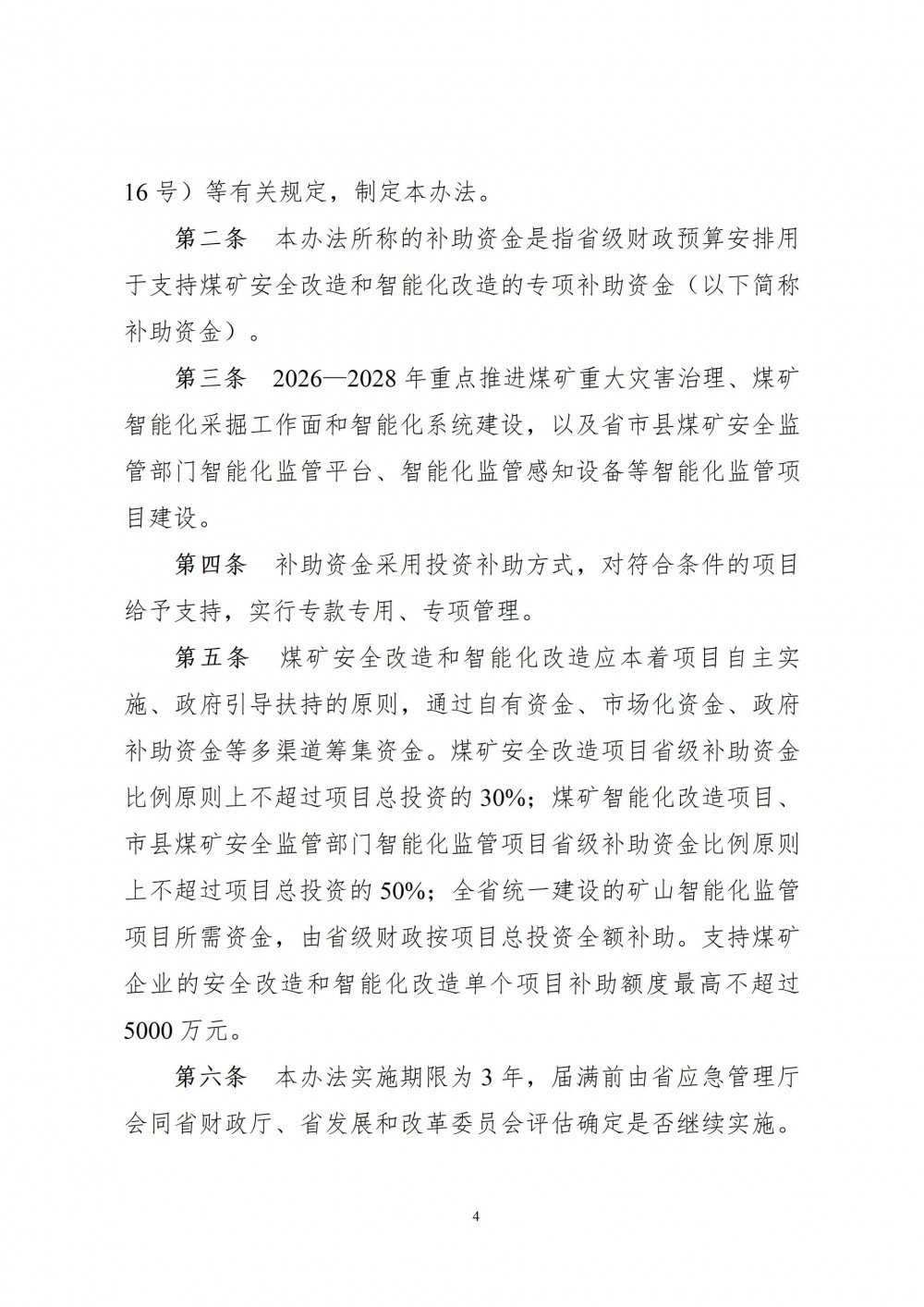
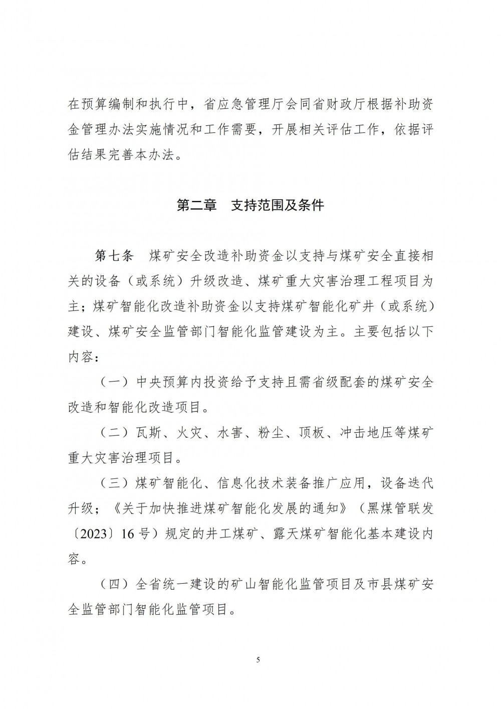
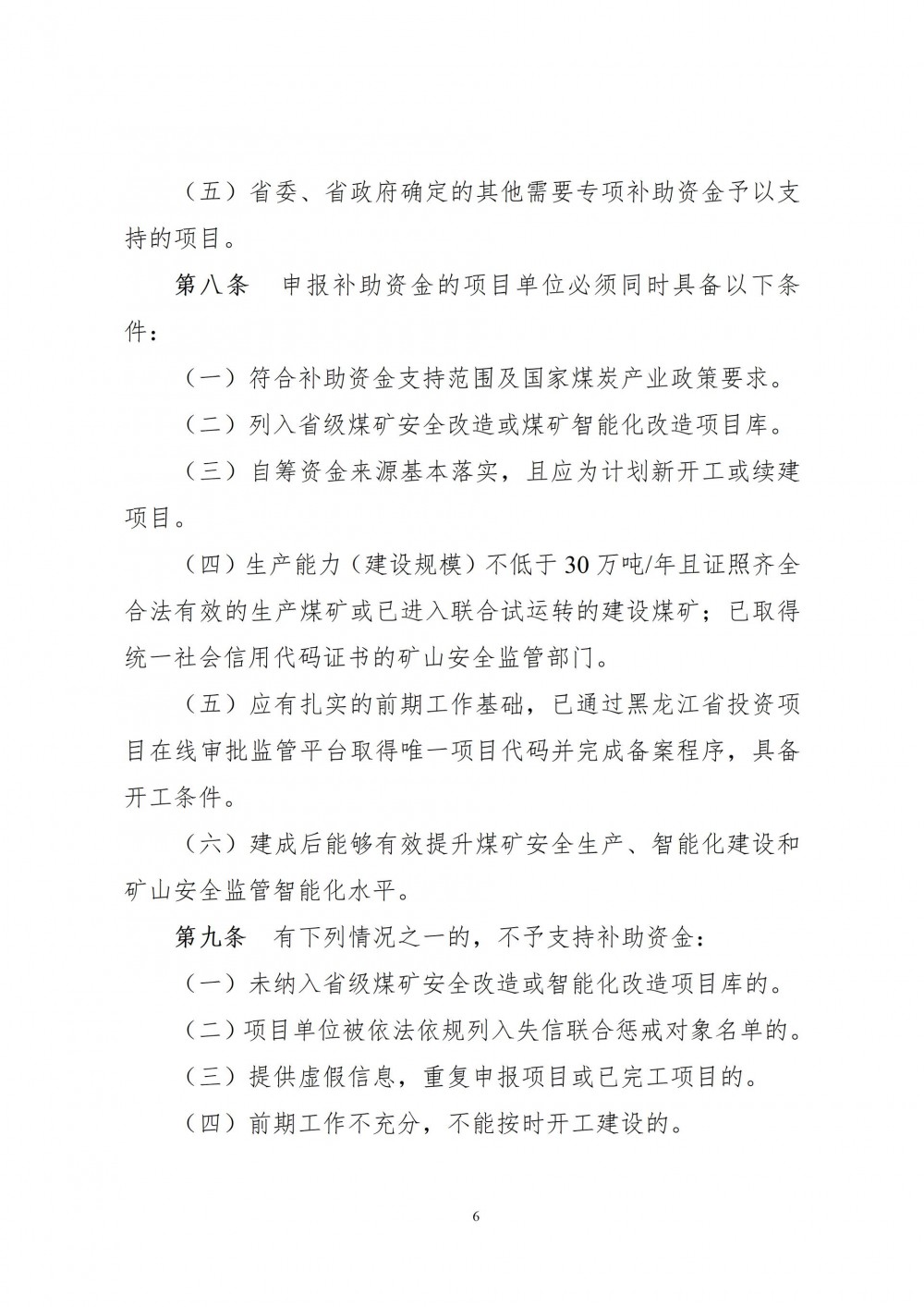
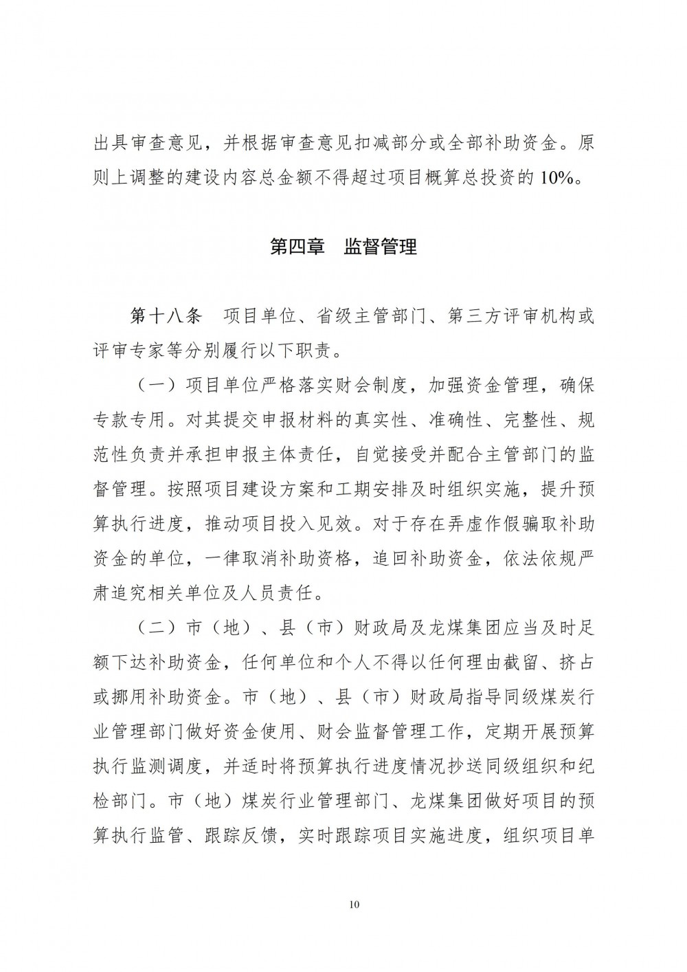
为规范省级煤矿安全改造及智能化改造补助资金管理与使用,发挥财政资金的引导和带动作用,提升煤矿安全生产基础和煤矿智能化建设水平,推动矿山安全监管模式向智能化方式转变,省应急管理厅根据《中华人民共和国预算法》、《关于加快煤矿智能化发展的指导意见》(发改能源〔2020〕283号)、《国家能源局关于进一步加快煤矿智能化建设促进煤炭高质量发展的通知》(国能发煤炭〔2024〕38号)、《关于深入推进矿山智能化建设促进矿山安全发展的指导意见》(矿安〔2024〕42号)、《黑龙江省深入推进矿山智能化建设促进矿山安全发展的实施意见》(黑应急联发〔2024〕18号)、《国家矿山安监局 财政部关于印发〈煤矿及重点非煤矿山重大灾害风险防控建设工作总体方案〉的通知》(矿安〔2022〕128号)、《黑龙江省加快煤矿智能化发展的实施意见》(黑发改规〔2021〕1号)及《关于加快推进煤矿智能化发展的通知》(黑煤管联发〔2023〕16号)等有关文件,结合我省实际,会同有关部门起草了《黑龙江省煤矿安全改造及智能化改造补助资金暂行管理办法(征求意见稿)》,现公开征求社会各界意见,征求意见期限为10天,请于2026年2月6日前将意见建议发送至电子邮件:506269858@qq.com。联系人:李宗超;联系电话:18249773579。
附件:黑龙江省煤矿安全改造及智能化改造补助资金暂行管理办法(征求意见稿)
黑龙江省应急管理厅
2026年1月27日
相关附件:
附件:黑龙江省煤矿安全改造及智能化改造补助资金暂行管理办法(征求意见稿).doc















切换行业



正在加载...



