国际能源网获悉,5月14日,甘肃能化发布关于投资新设洗煤子公司并以金河煤矿洗煤厂进行增资的公告。
公告称,为加快内部业务资源整合,提升生产矿洗煤专业化管理水平,实现产品多元化、精细化目标,公司投资新设窑街煤电集团煤炭开发有限公司(以下简称“窑街煤炭开发公司”,最终以市场监督管理局注册核准名称为准),并以下属金河煤矿洗煤厂对其进行增资,主要负责窑煤矿区煤炭洗选加工和经营。
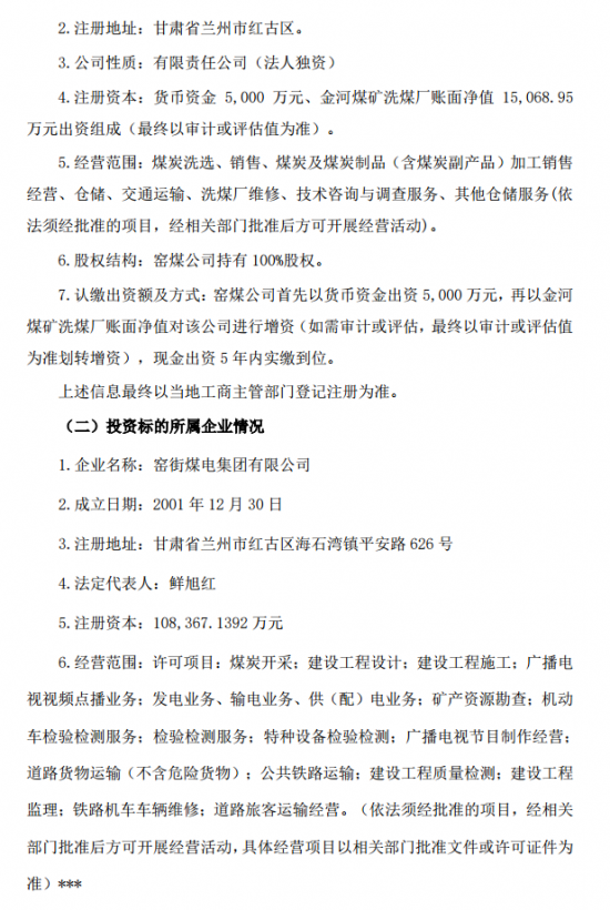
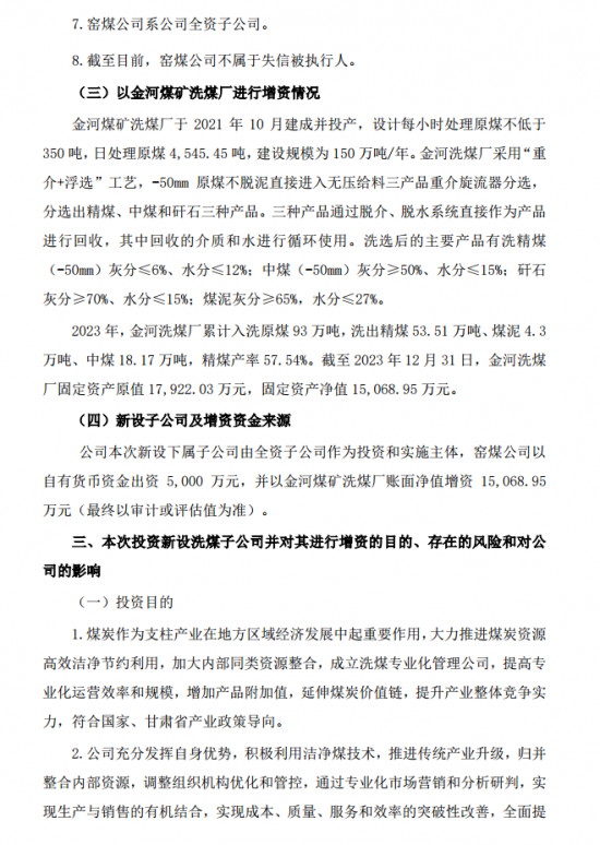
本次投资新设窑街煤炭开发公司并对其进行增资由全资子公司窑街煤电集团有限公司(以下简称“窑煤公司”)作为投资和实施主体,窑煤公司以自有货币资金出资 5,000 万元,并以金河煤矿洗煤厂账面净值增资 15,068.95 万元(最终以审计或评估值为准)。出资后,窑煤公司持有窑街煤炭开发公司 100%股权,为窑煤公司之全资子公司。
甘肃能化称,本次投资新设子公司将纳入公司合并报表范围,不会对公司财务状况和经营成果产生重大影响,符合窑煤公司长期发展战略,有助于窑煤公司进一步整合内部资源,提高公司整体运营效率和综合竞争力。
详情如下:




切换行业




正在加载...



