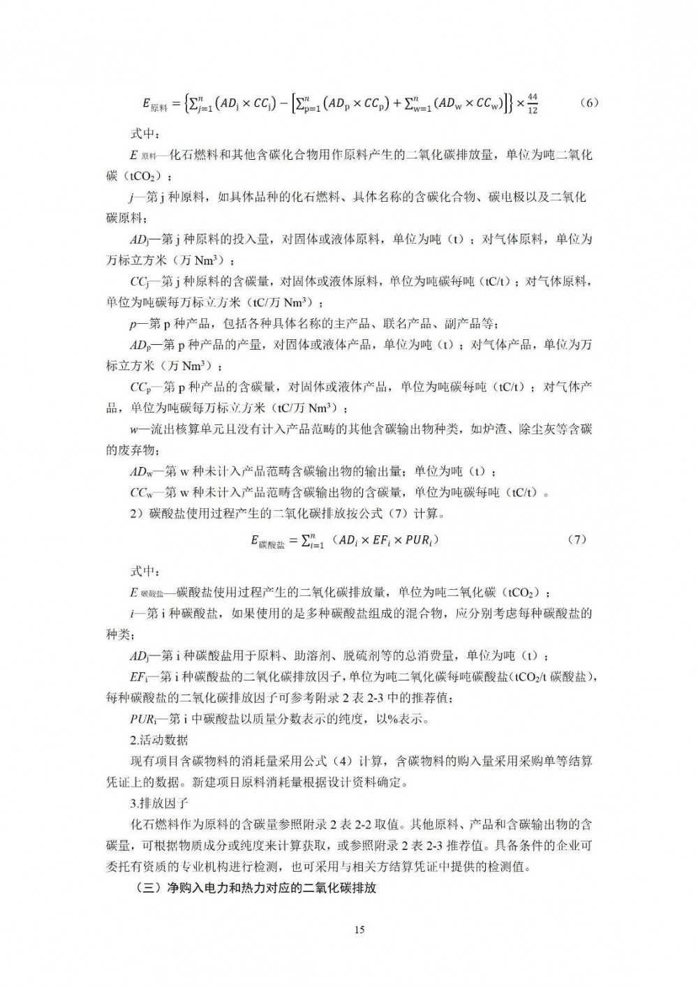
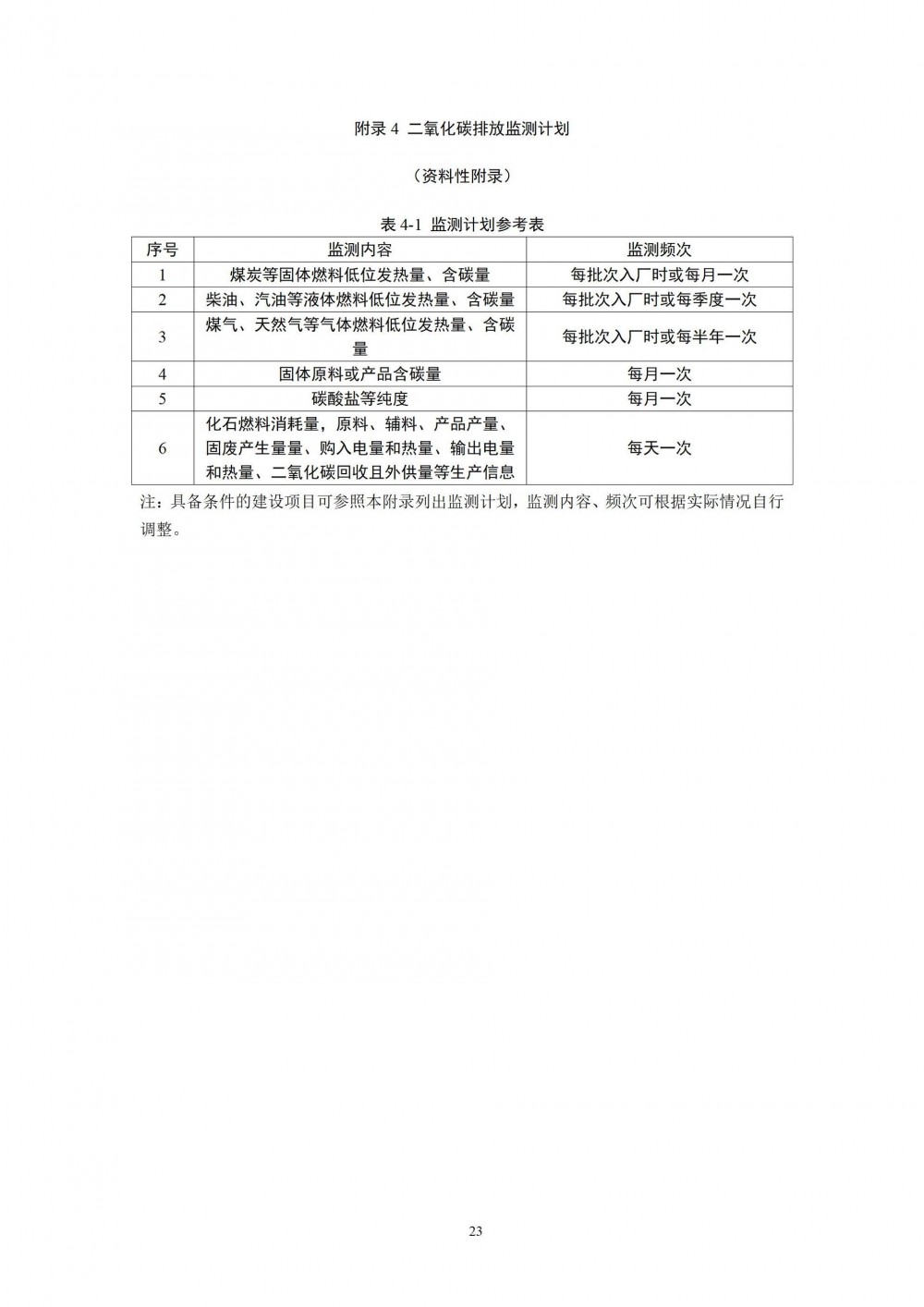
为明确现代煤化工行业建设项目温室气体排放核算方法,完善相关行业环评编制技术指南,支撑煤化工“两高”项目碳排放替代政策,我厅研究起草了《山东省现代煤化工行业建设项目温室气体排放环境影响评价技术指南(征求意见稿)》,现面向社会公开征求意见,有关意见建议请于2026年1月19日之前反馈至联系邮箱。
联系电话:0531-51798303
联系邮箱:sdhbhpc@shandong.cn
附件:1. 山东省现代煤化工行业建设项目温室气体排放环境影响评价技术指南(征求意见稿)
2. 编制说明
山东省生态环境厅
2025年12月19日
附件:
1.山东省现代煤化工行业建设项目温室气体排放环境影响评价技术指南(征求意见稿).docx



























切换行业




正在加载...



