环办标征函〔2025〕65号
为贯彻《中华人民共和国环境保护法》《中华人民共和国固体废物污染环境防治法》等法律法规,规范和指导煤化工气化渣利用处置的污染防治,保护生态环境,我部组织编制了国家生态环境标准《煤化工气化渣污染控制标准》(征求意见稿),现公开征求意见。标准征求意见稿及其编制说明可登录我部网站(http://www.mee.gov.cn)“意见征集”栏目检索查阅。
各机关团体、行业协会、企事业单位和个人均可提出意见和建议。有关意见请书面反馈我部,电子版材料请同时发至指定邮箱。征求意见截止时间为2026年1月31日。
联系人:固体废物与化学品司郝雅琼
电话:(010)65645768
传真:(010)65645771
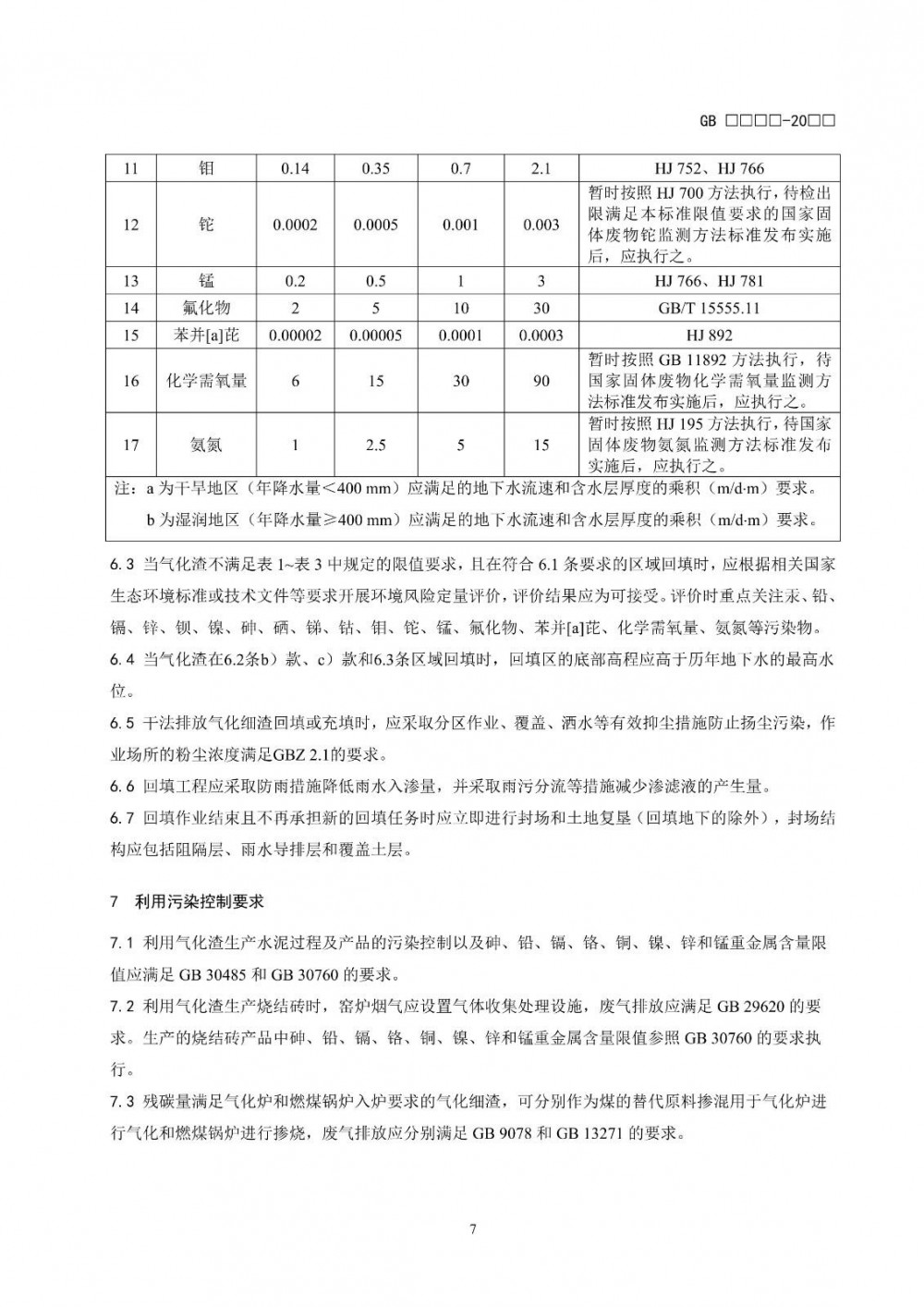
邮箱:hwmd@mee.gov.cn
地址:北京市东城区东长安街12号
邮编:100006
附件:1.征求意见单位名单
生态环境部办公厅
2025年12月30日



























切换行业




正在加载...



